阿拉丁2025年度汇报会暨第十届中国铝产业链策略会
阿拉丁2025年度汇报会暨第十届中国铝产业链策略会
  • 会议时间:2025年12月22-23日
  • 会议地点: 江苏·南京
会议介绍

2025年,全球铝产业链在绿色转型、供需平衡与地缘政治交织中前行,机遇与挑战并存。铝土矿供应格局持续演变,几内亚等地产矿的稳定性与成本问题仍为市场关注焦点;氧化铝市场,供应宽松格局深化,价格承压下行。2026年南方新增产能蓄势待发,市场交易逻辑与价格运行轨迹将如何重构?电解铝产能趋近上限,铝价高位震荡,利润新高,绿色水电铝价值凸显;再生铝产业快速发展,推动低碳经济;人工智能、航空轻量化等战略性新兴产业则成为需求增长的核心驱动力,高端铝材需求上升;石油焦与预焙阳极及辅料市场供需格局深度调整。

值此承前启后的关键时点,如何精准把握2026年市场脉搏?为此,阿拉丁定于2025年12月22-23日在江苏·南京举办“第十届中国铝产业链策略会”。本届策略会将汇聚国内外行业领袖、专家学者、贸易商及产业链龙头企业,针对铝产业链上下游及铝用辅料三大板块的多个细分领域,深入剖析2025年市场运行逻辑,前瞻性研判2026年政策、市场与技术趋势,为铝产业链参与者提供更具价值的决策参考,助力各方在新格局中洞见未来,共赢发展。

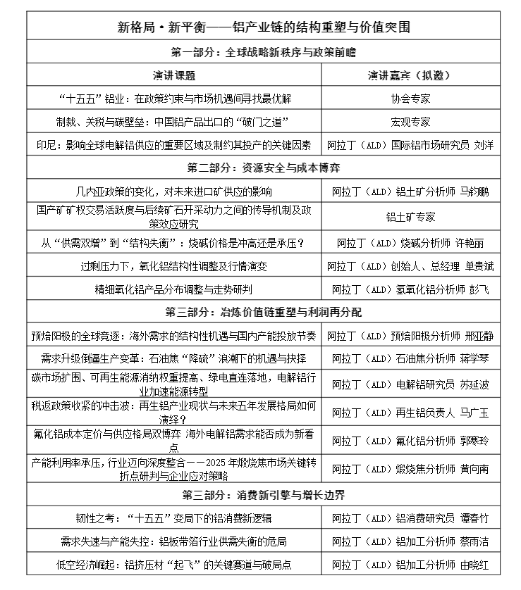
会议日程
会议日程
参会主体

国内外铝土矿、氧化铝、电解铝、铝棒、再生铝及铝加工、预焙阳极、石油焦、煅烧焦、煤沥青、氟化铝、冰晶石、电解质等企业经营管理者及购销人员;铝产业相关海运、铁路、公路、港口等物流和仓储企业,以及站台、堆场负责人;光伏、汽车等铝消费端原料采购人员;铝行业相关生产设备、环保设备供应商;涉铝期货、证券、基金等机构投资者等。

会议增值
参会报名
参会报名 参会报名
会场图片
  • 2022会场

    会场图片

  • 2021会场

    会场图片

  • 2022会场

    会场图片

  • 2021会场

    会场图片

  • 2022会场

    会场图片

  • 2021会场

    会场图片

主办单位
北京阿拉丁中营商务咨询有限公司
支持单位
中国铝业股份有限公司
中国宏桥集团有限公司
杭州锦江集团有限公司
酒钢集团甘肃东兴铝业有限公司
重庆市博赛矿业(集团)有限公司
信发集团有限公司
天山铝业集团股份有限公司
厦门象屿铝晟有限公司
河南神火集团有限公司
国家电投集团铝业国际贸易有限公司
美铝公司(Alcoa) 江苏寰球金属材料贸易有限公司
广铝集团有限公司
东方希望集团有限公司
建发物流集团有限公司
陕西有色榆林新材料集团有限责任公司
海南正鑫共赢投资管理有限公司
河南华鼎实业发展有限公司
南京佳洹国际贸易有限公司
山西森泽能源科技集团有限公司
新疆天龙矿业股份有限公司
江苏宝道国际物流有限公司
索通发展股份有限公司
杭州纳永实业有限公司
北京汇丰盛和国际贸易有限公司
顺达(SD)矿业股份有限公司
浙江青云实业有限公司
山西宜民能源有限公司
北京中瑞科鑫国际贸易有限公司
新疆新投能源开发有限责任公司
重庆旗能电铝有限公司
浙江自贸区中正铝晟贸易有限公司
永富物产有限公司
贵州省六盘水双元铝业有限责任公司
海南锦信桥物流有限公司
洛阳香江万基铝业有限公司
山西奥凯达化工有限公司
合拓(厦门)供应链有限公司
大连前江物流有限公司
上海圣大供应链管理有限公司
北京鑫铝国际物流有限公司
多氟多新材料股份有限公司
内蒙古海陆通达贸易物流有限责任公司
北京通运河国际贸易有限公司
上海兴登国际贸易有限公司